[PR]上記の広告は3ヶ月以上新規記事投稿のないブログに表示されています。新しい記事を書く事で広告が消えます。
家電量販店で バッファローコクヨサプライ USBオーディオ変換ケーブル HAMU02 を 1、980円 で購入した。
ピックアップレシピ4 で試したところ全く音を拾わない。
早々に分解してみたところ C-MEDIA の CM108 が使われていた。
CM108 の MICIN に接続されているのが Rch でプラグインパワーの電源?は Lch のみに供給されていた。
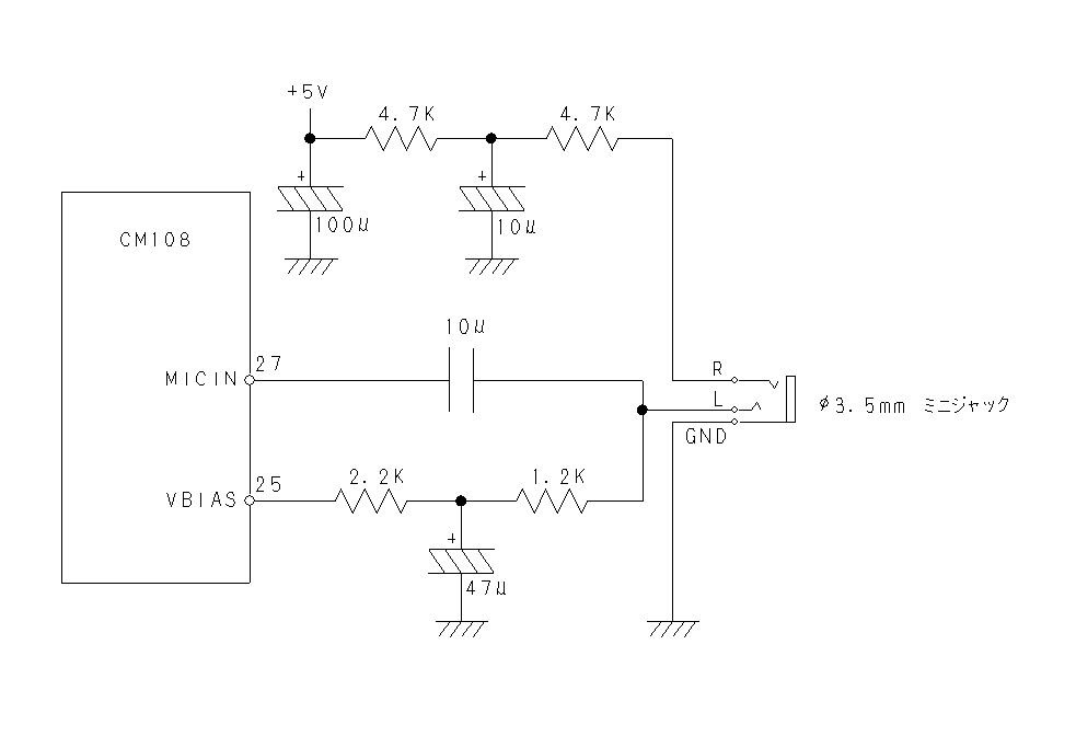
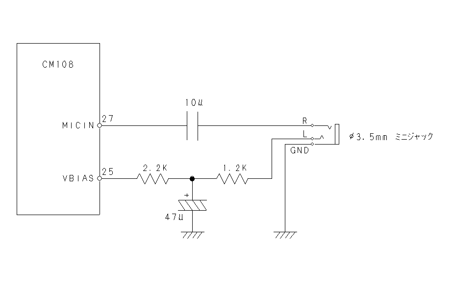
HAMU02のマイク入力部分の回路図
CM108 のデータシートに記載されている回路だと Lch に MICIN が接続されていて、Rchのみプラグインパワーの電源が供給されていた。
マイク端子の規格が分からないので確認できないが、HAMU02 の誤配線の可能性が有る。
MICIN を Lch に変更し、Rch に+5Vから抵抗(4.7K 2本)でプラグインパワー用の電源を供給する様改造した。
初めは 10K の抵抗1本でやってみたところノイズが酷く、S/N比で 20dB 程度。
4.7K 2本に換え10μFのコンデンサを入れたところ S/N比で 40dB 程度に改善された。
改造回路図
裏面の1箇所をパターンカットして Lch の端子にジャンパしている。
抵抗とコンデンサは空中配線。
+5V は100μFのコンデンサの足から取っている。
追加したコンデンサが邪魔でケースが閉まらなかったので、ケースの内側を1mm程削っている。
SEIKO5をピックアップレシピ4で測定
「びぶ朗」V2.0.1.5 での測定結果
このサウンドカードだとキャリブレーションが必要だった。 6.8秒/日 程度 遅れる結果がでるようだ。

