[PR]上記の広告は3ヶ月以上新規記事投稿のないブログに表示されています。新しい記事を書く事で広告が消えます。
京セラの水晶モジュール KTX0-18S-03A-4( 12.8MHz ) を使って タイムメータ を作った。
このモジュール秋月で200円で販売されている。
精度は 100万分の1? との事。
月差で 2.6秒 以下。
AT90S1200 の ソフト も変更。
1カウント 17ステップ を 18ステップ に増やし、測定回数18回( 18刻音分 )で歩度、片振り時間、振動数を表示 に変更。
きっかけは びぶ朗 V2.0.2.6
2刻音で歩度等を表示する機能を追加されたとの事。
以前のタイムメータと同じように表示が変動する。
SEIKO5( 持っている時計で一番変動が少ない...はず )でもかなり変動するようだ。
それで、タイムメータ も18回測定して平均で表示するように変更。
劇的に安定して表示した。
びぶ朗 とほぼ同じ表示。
ただ、片振り時間が倍に表示していたが私の考え方が違っていたようだ。
片振り時間も びぶ朗 と同じに変更( 単純に1/2にした )。
18回分の測定データもLEDで表示できるよう追加した。
基板も再製作。
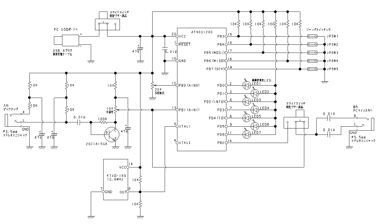
製作した基板の回路図
実配線図
製作過程 ( 超我流 )
部品面に裸線と被覆線のジャンパー線を最初にする。
部品を小さい順に半田付けするが半田面の配線はしない。
全ての部品を半田付け後に半田面の配線をする。
一筆書きの要領で線材を半田付けするが、先頭の1箇所を除き全て半田吸い取り器で半田を一度取り除く。
線材を先頭に半田を溶かしながら半田の球に差し込み、線材を引き回した後最後の1箇所を半田付けする。
線材がランド( 銅箔 )の中央を通るように細いドライバー等で修正しその後半田付けする。
線材を細いドライバーで押さえながら半田付けすると線材が浮き上がらない。
部品は2箇所以上で半田付けされているので1箇所半田を取ってもズレる事はない。
安い基板だと半田を吸い取り器 ( ダイソーで200円で購入 )で吸い取るときにランドまでとれることがある。
SEIKO5 を ピックアップレシピ4 で測定 ( びぶ朗 )
アナログ
パルス
キャリブレーション用 1秒パルス

