忍者ブログ
いろいろ...
2026-031 2 3 4 5 6 7 8 9 10 11 12 13 14 15 16 17 18 19 20 21 22 23 24 25 26 27 28 29 30 31 prev 02 next 04
1  2  3  4  5 
×

[PR]上記の広告は3ヶ月以上新規記事投稿のないブログに表示されています。新しい記事を書く事で広告が消えます。

家電量販店で バッファローコクヨサプライ USBオーディオ変換ケーブル HAMU02 を 1、980円 で購入した。

ピックアップレシピ4 で試したところ全く音を拾わない。

早々に分解してみたところ C-MEDIA の CM108 が使われていた。

CM108 の MICIN に接続されているのが Rch でプラグインパワーの電源?は Lch のみに供給されていた。

HAMU02のマイク入力部分の回路図

HAMU02.gif






CM108 のデータシートに記載されている回路だと Lch に MICIN が接続されていて、Rchのみプラグインパワーの電源が供給されていた。

マイク端子の規格が分からないので確認できないが、HAMU02 の誤配線の可能性が有る。

MICIN を Lch に変更し、Rch に+5Vから抵抗(4.7K 2本)でプラグインパワー用の電源を供給する様改造した。

初めは 10K の抵抗1本でやってみたところノイズが酷く、S/N比で 20dB 程度。

4.7K 2本に換え10μFのコンデンサを入れたところ S/N比で 40dB 程度に改善された。

改造回路図

HAMU02_MOD.gif






裏面の1箇所をパターンカットして Lch の端子にジャンパしている。

抵抗とコンデンサは空中配線。

+5V は100μFのコンデンサの足から取っている。

追加したコンデンサが邪魔でケースが閉まらなかったので、ケースの内側を1mm程削っている。

SEIKO5を
ピックアップレシピ4で測定

「びぶ朗」V2.0.1.5 での測定結果

3885f879.gif






このサウンドカードだとキャリブレーションが必要だった。 6.8秒/日 程度 遅れる結果がでるようだ。

PR

SEIKO 5 を測定すると チックタック音の片方のA音が上手く拾えない事がある。

自作ピックアップレシピ3 で再現してみた。

銅板の接触具合によっては上手く拾えないのを確認。

ところが、「ボリュームあっぷ」改造アンプ を使わず マイク端子に直接ピックアップを接続して測定してみたところ拾えている事が判明。

テスターで色々測定してみた。

マイク端子直接の場合 ピックアップ内蔵アンプのトランジスタのコレクタの電圧が 0.77V に対して改造アンプを経由すると 1.0V

トランジスタ(2SC1815GR) の増幅率は 236 パソコンのマイク端子のプラグインパワー用のプルアップ抵抗は 4.9KΩ?

コレクタ電圧を下げるため改造アンプのプルアップ抵抗を 10KΩ に変更してみた。

コレクタの電圧(TDA2822Mの入力) は 計算では 0.73V 実測で 0.68V

最新版「びぶ朗」V2.0.1.4 での測定結果
65cf585bgif





回路図
cb46de32gif





基板改造図
2a57fe33gif





 

実配線図
def5a069gif





 

とりあえずこれで様子見。

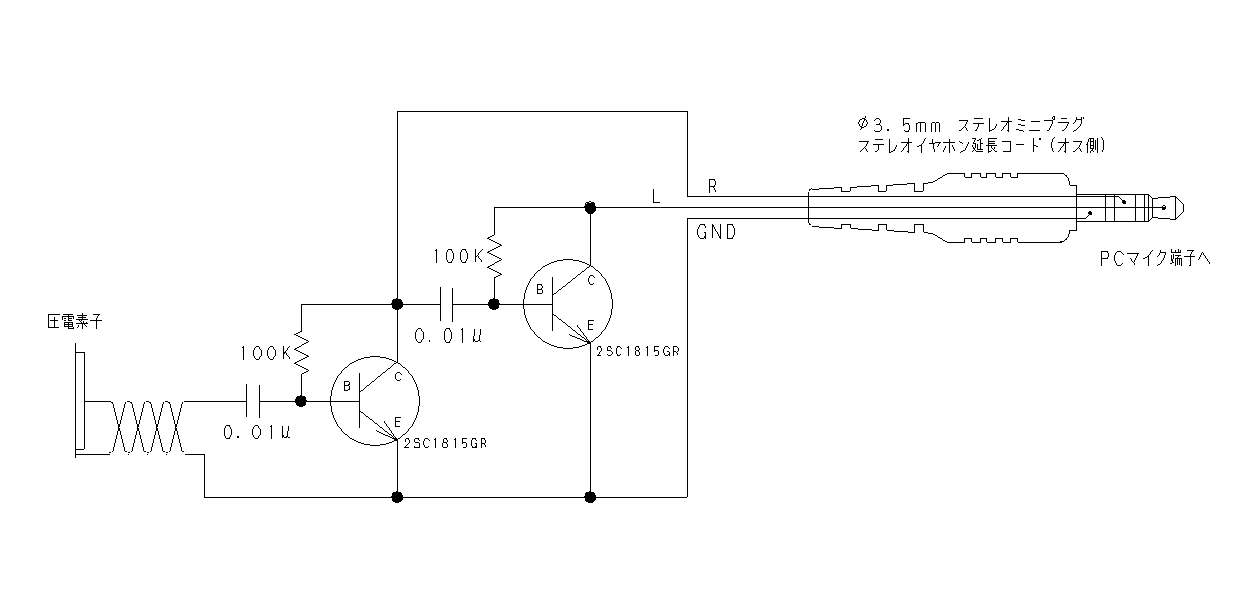
100均 AMラジオ を改造して 自作タイムグラファー用 ピックアップ を作った。

時計を置いて測定。

内蔵アンプ改造回路図

41405bc5gif





基板改造図

fa9aa647gif






実配線図

706c9722gif








振動検出部

177b7093gif








振動検出部組立図

f9c7a7f1gif










ケース内部

a7001c30jpeg








測定時

991abaf3jpeg








画像手前の2つの穴はこの形になる前の振動検出用銅針金を通すもので、このピックアップでは使用していない。

受信周波数を表示する板の表面にはアルミテープを貼っている。

ケースの塗装は全て剥がして、微粒子研磨剤(歯磨き)で磨いた。

「びぶ朗」 での測定結果

「ボリュームあっぷ」改造その3アンプ パルスモード

a31bd55cgif a355981fgif


「ボリュームあっぷ」改造その3アンプ 生音モード

3147c562gif 23d07f34gif


MIC端子直接(内蔵アンプのみ)

9c2bcb08gif 5d0aa769gif

システム構成

2faa7d2djpeg








自作 タイムグラファー ピックアップ の振動検出部をちょっと変更。

基本的には
自作ピックアップレシピ3 と同じ。

振動検出用銅板 には 銅の針金(Φ1.6mm) を使用。

針金 を2回巻いて 半田付け。

針金加工図

244bb390gif










0255f6bajpeg








fc7aed0ejpeg






図面と実際の画像は 巻き始め がちがっている。 画像は 試作時の画像 だが作り方は同じ。

某ゲーム機の空箱に 圧電素子 と 銅板 を セロテープ で 仮止めして 30Wの半田こて で半田付け。

55136b76jpeg










2e4bcef4jpeg










振動検出部 組立図

15a7d6f9gif










振動検出部 を ボックスホルダ に取り付けたところ

b1db853ejpeg







振動検出部 の取り付けは ホットボンド で3点止め。

ボックスホルダ変更図

155be6begif







5c4b9786gif








その他の部品図

c9b95feagif









9e332ad8gif






682902cbgif








内蔵アンプ回路図(
レシピ3と同じ)

303aa8a0gif





実配線図
a1f7e6c6.gif






組立図

65462d57gif










外観画像

12551f2djpeg








66429888jpeg








性能的には
レシピ3 とほぼ同じ。

振動検出用の 銅板 に 竜頭 を入れることができるので 竜頭側 で 測定 が可能。

針金 は 銅 を使用しているが 真鍮 でも可。








100円ショップのパソコン用リストレスト(やわらかタイプ)を使って姿勢差を測定してみた。

平置き 文字盤上
270c3aedjpeg







平置き 文字盤下
4c727464jpeg







12時上
f90b7cc6jpeg







3時上
de0d9b13jpeg







非常に簡単で、床からの振動(ノイズ)もとても小さい。

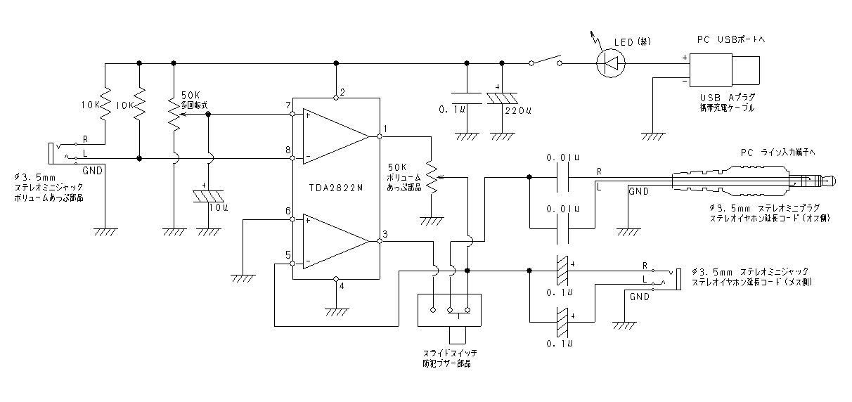
DOS/V 互換機のマイク端子はプラグインパワーになっている。
そこでアンプの電源をマイク端子からとり、さらにアンプをピックアップに内蔵するよう改造した。

アンプ回路図(二段増幅)

dd81549cgif





基板の実配線図
1c331f56gif







ピックアップのアンプ内蔵組立図

a6bc6511gif










ピックアップ実物画像

9c65af70jpeg






圧電素子はかなり傷んできているが測定には問題ない。
アンプ基板の固定は銅テープの上に絶縁テープを貼りさらにその上にホットボンドで固定。

「びぶ朗」で SEIKO LM SPECIAL を測定

a27a383ajpeg




マイクブーストは ON マイクボリュームは 40%程度

アンプを内蔵することで同軸ケーブル等部品点数を大幅に減らしている。
もちろん電源不用。

若干ノイズが高めだが問題はないレベル。 (基板の下に銅テープを貼るとノイズは減る傾向)

ところで、プラグインパワーの規格を私は正確には知らない。 もしかするとPCによってはアンプが動作しない可能性もある。

動作しない場合の電源供給方法
別電源ユニットをピックアップとマイク端子間に追加する。
製作していないため動作は未確認
電源ユニット回路図

PWPCB.gif



 

時計の振動を直接圧電素子で拾う場合接触部分が圧電素子の振動を妨げてしまう。
そのため圧電素子に強く押し付けると感度が下がる。
押し付ける力の調整が微妙になる他時計の保持が弱くなり姿勢差を測定する事が難しかった。
本物のタイムグラファのピックアップを参考に振動を検出する接触子に圧電素子を片持ちで固定し、圧電素子自体が振動できるように自作ピックアップを変更した。

時計に接触する接触子には銅板を使った。
銅板はΦ1.5mmの銅針金を巻き上げ半田付けした。

銅板と圧電素子を半田付け後の画像
811d7280jpeg






42d98eeejpeg








圧電素子の端を銅板に半田付けしている。 半田付けは30Wの半田ごてを使い点留めにした。

接触子と圧電素子の振動伝達部
38839c3f.gif










銅板の表に貼った銅テープは時計の傷つき防止もかねている。
振動伝達部は両面テープで発泡シートを貼り更に両面テープでホルダに固定している。
圧電素子がホルダに接触しない様に固定する。圧電素子は中に浮いている状態。

ホルダに振動伝達部を組み込んだ組立図
79814d88.gif










実物の画像
79df86d6.jpeg







6596aff5.jpeg








圧電素子に貼っている銅テープは補修で貼っている。

振動伝達部を取り付けるためのボックスホルダ加工図
ce904f9e.gif






「びぶ朗」での測定結果
fb7ef117jpeg




a77aa75fjpeg






とけい屋de道草.jpさんに掲載されているピックアップマイクの画像から振動伝達部を図面化してみました。
画像からは見えない部分は私の推測です。
f8fb854bgif 








推測の部分はV字の接触子に固定されているピンに圧電素子と振動伝達部分を固定する板の固定がロウ(半田?)付けではないかというところです。
あと大きさ。 振動伝達部を固定しているナットのサイズが M2 であれば大きく違ってはいないかと...

PICKUP060730.jpg








ピックアップの本体は100円ショップで購入したキッチンペーパー用ボックスホルダ

30f381bbgif6a10f93egif









最初に裏側のマグネットを取り外してすぐに捨てる。(時計には磁気が大敵)
圧電素子を挿すための溝を開ける。
0171e9begif 7a9a7f01gif




ボックスホルダのキッチンペーパーの箱の角にあたる部分を切り落として面取りする。
8d801657gif c6103fccgif


圧電素子(防犯ブザーから取り出したもの)をラジペンで外周を折り曲げ皿状にする。
a853f1afgif   4f2cdf0fgif

圧電素子に信号線とグランド線を半田付けする。線の長さは5cm程度 半田付け後線をねじる。(ノイズ対策)
時計の傷付き防止に圧電素子の検出面に銅テープ(アルミテープでも可)を貼る。
圧電素子を開けた溝に入れる。
6mmX6mmの銅テープ(アルミテープでも可)をのり面を山折りに半分に折って圧電素子とボックスホルダを貼り付ける。
8aab334bgif







3.5mmステレオミニプラグ(Audio用同軸ケーブル)をボックスホルダ裏面で、先に圧電素子に配線しておいた線に半田付けする。
半田付けした部分がショートしないよう線をホットボンドで固定する。
656ee9b2gif







圧電素子の反対側にペットボトルの蓋(小さめのペットボトル)を半分に切ってボックスホルダに接着剤(セメダイン スーパーX)で貼り付ける。
879bba59gif







貼り付けたペットボトルの蓋に床キズ防止用スポンジを貼る。
ccddccfcgif  3ead8a3egif





スポンジは比較的硬いため検出感度を上げるためスポンジとペットボトルの蓋の間に発泡シートを入れている。
以上でピックアップは完成。

アンプのケースは圧電素子を取り外した防犯ブザーを利用する。
0e598ea0gif fbb97ff1gif
防犯ブザーのケース側面に3.5mmステレオミニジャック(イヤホン延長コードのメス側)を穴を開け取り付ける。
固定はホットボンド。
3.5mmステレオミニプラグのケーブル(イヤホン延長コードのオス側)を通す穴を開けケーブルを通しておく。
基板にトランジスタ等の部品を半田付けした後 3.5mmステレオミニジャック、プラグの線、電源線(ボタン電池ホルダからの線)を半田付けする。
イヤホン延長コードはエナメルコーティングされているのでライター等でエナメル部分を溶かして(燃やす)から半田付けすると簡単に半田がのる。

5a29dd14gif






基板の実配線図
c31c33ffgif







基板を取り付けるのに邪魔な防犯ブザーのケースのリブ等を削り取る。
半固定抵抗を調整できるよう上面の放音部分を丸く切り抜く。
ON-OFFスイッチの位置に注意しながら基板をホットボンドで防犯ブザーのケースに固定する。
ボタン電池を入れ、防犯ブザーのケースの蓋をして完成。

ピックアップ、アンプをパソコンにセットし、時計をピックアップにセット(圧電素子とスポンジで挟む)する。
始めに「びぶ朗」で適度な入力レベルになるよう 半固定抵抗を調整後、「びぶ朗」のキャリブレーション(時計をはずして)する。
時計は圧電素子に竜頭があたるようにセットする。 また、竜頭のあたり具合で感度が違う。
時計をスポンジ側におしてからゆっくり離す であたり具合を調整する。

「びぶ朗」v1.1.0.2 で測定
f39003efgif




シリアルポートに接続するPICライタ JDM を一部変更して オリジナルの小さなPICライタを作った。
 
PICWRITER1.JPG PICWRITER2.JPG 

回路図

12482e0dgif







ユニバーサル基板にこだわった自己ベストの小ささ
回路の最大の特徴はVppが13Vに達してからVddが印加される事。
JDMのPIC12F629用の遅延回路を何方式か見たが、Vppの電圧に関係なくVddが印加されている。
CRによる遅延回路もあったが、確実に13Vで印加する様に作った。
確認は手持ちのPIC12C509A,PIC12F629,PIC16F628 全てで安定動作している。
ライティングソフトは IC-Prog,PonyProgram 共に正常動作。
Vddのトリガを使ってLEDを点灯させているので、アクセスと電源の表示をかねている。
LEDでの消費電力も抑えている。(つもり)

ATMELのAT90S1200用のライタもついでに

AVRWRITER.jpg







AVRWriter.gif










AT90S1200(100円で購入)にはアナログコンパレータが付いている。
今度
「びぶ朗」のピックアップの信号をデジタル処理してみようかと考えている...

ライタ作りは結構楽しい...

カウンター
カレンダー
02 2026/03 04
S M T W T F S
1 2 3 4 5 6 7
8 9 10 11 12 13 14
15 16 17 18 19 20 21
22 23 24 25 26 27 28
29 30 31
最新トラックバック
最新コメント
無題(返信済)
(05/02)
(08/13)
プロフィール
HN:
sho
性別:
男性
ブログ内検索
バーコード
アクセス解析
"sho" WROTE ALL ARTICLES.
PRODUCED BY SHINOBI.JP @ SAMURAI FACTORY INC.
忍者ブログ [PR]