忍者ブログ
いろいろ...
2026-031 2 3 4 5 6 7 8 9 10 11 12 13 14 15 16 17 18 19 20 21 22 23 24 25 26 27 28 29 30 31 prev 02 next 04
1  2  3  4  5 
×

[PR]上記の広告は3ヶ月以上新規記事投稿のないブログに表示されています。新しい記事を書く事で広告が消えます。

オークションで YAMAHA CA-600 を落札した

CA-600.jpg





本体、送料、決済手数料込みで 3,300円程

早々に動作確認したところ Lch から音がでない...Rch からは音はでるものの ノイズ がひどい

とりあえず分解して大掃除

その後、半田の修正

今回は手抜きをせず 一度半田を吸い取ってから半田つけ

全基板について半田を修正

その後、電源投入

Lch は音もでるし ノイズ もない

Rchは半田修正前と同じ状況

とりあえず DC漏れ と バイアス電流 を調整

Lchは問題なく調整完了

Rchは DC漏れ の調整はできたが バイアス電流 が流れていない

基板を調べてみると ファイナルトランジスタ の PNP側のエミッタ の ランド が破断していた

破断している部分を修正し、電源投入

電源投入と同時に Rchの-B側 のヒューズがとぶ

再度基板を調べると ドライバトランジスタ の エミッタ、コレクタ が半田で短絡しているように見えたのでこれを修正

電源投入 即ヒューズ切れ

ファイナル を外して 電源投入 今度はヒューズは切れない

PNP側のファイナル をテスタで調べると エミッタ、コレクタ間 が短絡状態

ドライバのエミッタに接続されている抵抗に電圧がでているのでドライバまでは動作しているようだ

若松通商で 同じトランジスタが売られていたのでドライバも併せて即手配(本体、送料、代引き手数料 で1,700円程)


ファイナルなしで動作確認

Rch に " サー" という ノイズ が入る

ボリュームを下げても ノイズ が入る

ところが ミューティング を入れると ノイズ が小さくなる

ボリューム と ミューティング の間の どこか がおかしいようだ

始めにフィルタ基板の トランジスタ を交換してみたがノイズは消えない

前段のトーンコントロール基板の トランジスタ を交換したらノイズが消えた

さらに動作確認

PHONO にすると 同じような ノイズ が入る

イコライザ の トランジスタ をすべて 同程度品 に交換

ノイズはでていないようだがプレーヤは物置の中でPHONOカートリッジでの動作確認はしていない

ファイナル が届いたので取り付け 電源投入

ヒューズ切れなし、DC漏れ、バイアス電流も調整完了

最後に POWER の電球が切れていたので 黄色LED を取り付けて修理完了

青色LED をつけたかったが フロントパネルの赤色レンズ が取り外せなかった

レンズが赤で青色LEDにしたら紫色になるのでやめた

ただいまエージング中...



一通り動作するようになると欲がでてきて A級動作に改造しようか悩んでいる

もともと CA-600 は A級動作に切り替えできる CA-800II とか CA-1000II と同時期のアンプで、メインアンプの回路も似ている

出力が少なくなっている分排熱が弱いが 3W+3W のA級 動作ぐらいならいけるのではないかと思う

バイアスをコントロールしているトランジスタは C1124 で CA-800II や CA-1000II でも同じトランジスタが使われているようだ

単純にバイアス調整抵抗を切換えるだけである程度まではバイス電流を増やせそう

もともと CA-600 はバイアスに50mA 流しているから おおざっぱな計算だと 40mW 程度まで A級動作 していると思われる

CA-1000II でA級に切り替えても音の違いが分からない という方もおられるぐらいだから、 普段スピーカーで聞いてるのは A級動作 の範囲なのかもしれない

となると改造しても意味ないか...

PR


30年程前に購入した Victor A-X5D

ずっと使わずにいたら Rch の音が極端に小さくなった。

最近修理をしようとして電源を入れたら 保護回路 が働いて リレー が ON しない。

いろいろ調べてみたが原因が分からない。

どうやら PREアンプ がおかしい様だ。

測定器は テスター しかないから トランジスタ も導通しか調べられない。

ネットでよく見かける トランジスタ、コンデンサ の片っ端から交換 修理 でもしないとだめなのかもしれない。

ダメ元で PREアンプ の再半田をしてみた。

といっても単に半田こてをあてなおしただけ。

そしたら見事に復活。

ただし、 Rch の音は小さい。

音が小さい原因を調べたら YAMAHA A-7 と同じで バランスのボリューム が壊れていた。

A-X5D は 2連回転式 で半分は抵抗がない。

こんなボリューム 地方に住む人には入手できない。

しかたがないので 普通のボリューム(Bカーブ 250KΩ)と 10KΩの抵抗 2本を使って代替回路に変更。

結果、見事に復活。

ついでに ランプ を 高輝度青色LED にすべて交換。

5dd8380f.jpg





問題なのは IDLE電流。

サービスマニュアルがないのでどのくらいが良いのか分からない。

とりあえず YAMAHA A-7 と同じ 30mA に調整。

出力の DC電圧 も調整。

8時間程エージングしたが問題なし。

液もれした 大きなコンデンサ は一度外して 基板を掃除して そのまま再使用。

多少 容量 がぬけていても 電源 だから... 超大音量で聞くわけでもない... コンデンサ とても高いし...

修理完了。

でも置くところがない。

以前の場所には YAMAHA A-7 が置いてある。



押入れにしまった後に気がついたのだが、エミッタに接続している抵抗が0.22ΩだからIDLE電流は50mAかもしれない。 30mAでも音が悪くなったようには聞こえなかったので まっ良いでしょう。

後日50mAに調整することが分かったので 50mA(0.22Ω 11±2mV) に再調整した。
 

オークションでデジタルアンプを購入した。

中国のメーカーで TOPPING TP10-MARK4 というアンプ。

トライパス社のTA2024を使ったD級アンプ

本体、ACアダプタ、送料、決済手数料をあわせて 5,300円程。

家のメインのオーディオは30年程前に大学の生協で購入した

スピーカー ビクター Zero5Fine アンプ ビクター A-X5D

スピーカーのエッジは20年程前に厚めの不織布で張り替えている。

アンプは15年程前にメーカーで修理してもらってから殆ど使っていなかった。 最近電源を入れてみると、片chが極端に音が小さくなっていて、修理が必要な状態だった。

意を決し、修理しようとしたが簡単には治せなかった。(現在も修理継続中...のつもり)

パソコンのサウンドカードに直接 Zero5Fine をつないでみたところ十分な音量で、しかもかなり良い音でなった。

しばらくはアンプなしで iTunes のインターネットラジオの JAZZ を聞いていたが、気まぐれで デジタルアンプ を購入した。

それが TOPPING のアンプ。

これがかなり良い音。

さらに欲が出て、パソコンだけではなくTVの音も聞けるようセレクターを探していたら、YAMAHA A-7 というアンプがジャンクでオークションにでていたので落札した。 本体、送料、決済手数料入れて 4,000円程

A-7のジャンクの理由はメインダイレクトスイッチ(トーンコントロールスイッチ)が故障しているのと Rch の音がでない。

トーンコントロールは使わないから問題なし。

Rchの音がでなかったのはバランスのボリュームが機械的に壊れていたため。

壊れていたといっても 単にプラスチックに固定してあった金具がとれていただけだった。

結果的には 大当たり だった。

さらに欲がでてランプも高輝度青色LEDに交換した。

ところが A-7 は保護回路のリレーがランプにシリーズに入っていて、直接抵抗で電流を絞ってやると保護回路のリレーがONしない。

調べてみるとリレーだけではなさそうで 80mA も流れていた。

青色LEDは最大で 100mA も流せるので交換するだけでも動作はするが あまりにも まぶしすぎる。

LEDに平行に抵抗を入れて 12mA 程度まで電流を絞ったが それでもかなり明るい。

でもこれはこれで 良いかもしれない。

A-7 の音もかなり良いのだが デジタルアンプ のほうが好みの音。

結局 A-7 はソースセレクタとして電源を入れずに使う事にした。

005.jpg







これに味をしめ、KENWOOD S-V66E 用にもう一台 同じデジタルアンプを購入した。


「びぶ朗」についてブログや掲示板等で、ノイズレベルを調整せずに測定して、測定のたびに違う値を表示するから使えない 云々の書き込みをよく見かける。

正直 
「びぶ朗」が使えない云々の書き込みをするのは ちょっとどうかと思う。

ノイズレベルを調整せずに
「びぶ朗」を使えば 時計の刻音なのか、ノイズなのか識別できず 測定結果が毎回異なるのは当然の結果だと思う。

それで、ノイズレベルを調整しないとどうなるか試してみた。

始めにノイズレベルを調整したときの測定結果

自作ピックアップレシピ5 を Dell Inspiron 1545 のサウンドカードに接続して SEIKO5 を測定

NOISE_LEVEL_OK_SEIKO5.jpg







時計を外して測定

NOISE_LEVEL_OK.jpg






次にノイズレベルをわざと下げて ノイズレベルを調整していない状態で測定

NOISE_LEVEL_NG_SEIKO5.jpg





時計を外して測定

NOISE_LEVEL_NG.jpg






結果はあきらかで
「びぶ朗」を使うためには ノイズレベル の調整は必須。

ただ
、「びぶ朗」のノイズレベルの調整は難しい。

マウスのクリック音等のイレギュラーな音も入りやすい。

できれば
手動でノイズレベルを調整できると簡単になるような気がする。

私は不適切な使い方だが 
「びぶ朗」の WatchMaster.ini の NoiseLevel の値をテキストエディタで編集して調整をしている。


7/30サイズの TANNOY Autograph ミニレプリカ のサランネットを張り替えてみた。

よりオリジナルに見た目が近いと思われるものに変更。

角材も新調 中央の角材は 3x5mm に変更し、その両側には3x3mmの角材を直角三角形に削って、3x3mmの角材に貼り付けて五角形にしている。

白木(桧)でオーク材とは色がちがうが良い感じ。


MINI2_2.JPG







あとは本格的に鳴らしこみ....


ホームセンターでシナベニアと思われる端材(870x450mm t=2.8)を110円/枚で2枚購入。

前回製作した残材(ラワンベニア)も使ってもう1セット7/30サイズのAutographを製作した。

スピーカーユニットはemachinesPC付属のスピーカー(6cm)を使い、アダプターを作って取り付けた。

DSCF9077.JPG









DSCF9078.JPG








木工ボンドがまだ乾いていない。

サランネットはまだ作っていない。

インピーダンスを測ってみた。

ac57e0d1.jpg









やはり低域が出ていない。

ベニア板をカッターで裁断するときに定規を押えていた左手がひどい筋肉痛。 左肩があがらない。

でもとっても楽しい...

自作Autograph MINI のQ0を測定した。

MySpeaker  というソフトで測定。

測定にはたまたま在った0.1Ω 5W の抵抗を使用した。

6dfc23a5.jpg









FOSTEX FE83En         Q0:0.84   f0:165Hz       Qms:4.06  Qes:1.057  Qts:0.84

自作Autograph MINI  Q0:0.95   f0:156.53Hz  Qms:4.10  Qes:1.61    Qts:1.16

低域が多少増えているようなのだが、数字から実体はまったく見当がつかない。

それと、オークションで落札した KENWOOD S-V66E も測定してみた。

S-V66E.jpg









本体、送料、決済手数料等含め 4,800円程。

449x600-b0249_1.jpg










ウーハーのウレタンエッジがボロボロだったので 自作して交換。 

交換費用は材料、工具類も含め 2,000円程。

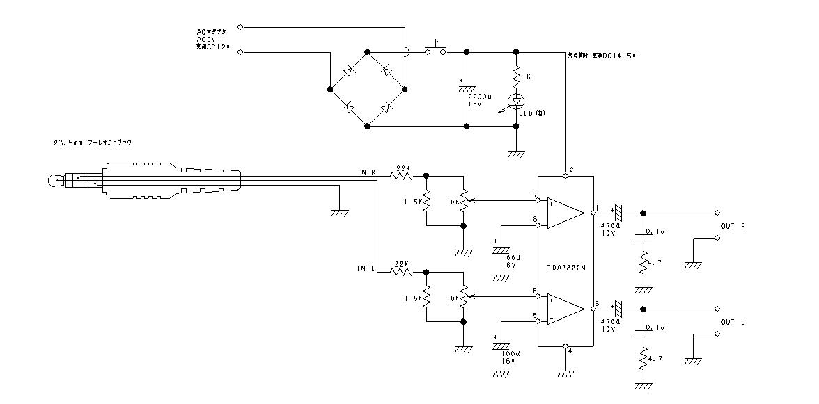
DELLのデスクトップPCに繋げているが、サウンドカード直結では音量が不足するため、先に落札したemachines N2242  に付属していたスピーカーのアンプを使って接続している。

アンプ回路図

999935eb.jpg





100均のボリュームあっぷと同じ石が使われていた。

金額的には オークションでジャンクスピーカーを落札して 自分で修理(エッジ交換)した方が安あがり。

Autograph の雰囲気を手軽に楽しむためには自作しかないけど...

7/30サイズ の自作タンノイオートグラフ・ミニ がやっと完成。

スピーカーユニットは FOSTEX FE83En

agrf4.JPG








サランネットは100均で購入した洗顔用タオル。

ナイロンと綿 でできているらしい。

もともとの色は白だがインスタントコーヒーで染色した。

それとサランネットの角材は 100均の 3X3X910mm をそのまま使用した。

agrf3.JPG








サランネットははめ込んでいるだけなので取り外し可。

agrf2.JPG









ラワンベニア板から切り出した1本分の部品。

agrf1.JPG








...それと画像では見えないが、スピーカーユニットの真後の斜め45°の板にはフエルトを貼っている。

このフエルトを貼るだけでかなり 音 が変わる。

塗装は水で3倍程度に薄めた木工ボンドを下塗りし、アクリル樹脂(フローリングワックス)を3度塗りしている。

PCにはUSBサウンドアダプターを経由して接続。

ただし、スピーカーはサウンドアダプターのラインアウトに直接接続。

アンプなしでも必要十分な音量がでる。


パソコン用にオークションでスピーカーを探していたら、結構自作のスピーカーが出品されていた。

でっ、自分もスピーカーを自作しようかと思い、30年程前に雑誌に掲載されていた TANNOY Autograph の製作記事を思い出し、 自作タンノイオートグラフ で検索したら 

TANNOY Autograph Builder ★☆★・・Let's make the 【TANNOY Autograph】 by yourself・・・★☆★

というブログがヒットした。

しかも、作者の方のご厚意で図面まで頂いた。

ただ、住宅事情のため オリジナルのサイズではとても置く場所がない。

それに、パソコンのスピーカーが目的だったので...縮小して作ってみた。

オリジナルの 7/30 の大きさ。

スピーカーのユニットサイズだと8cm程。

もっとも、カッターで裁断できる限界の板厚が3mmぐらいだと思い、ホームセンターで購入した 2.3mmの合板が実測したら2.7mm。

型紙の0.1mmを加えて 2.8mm として計算するとユニットのサイズがたまたま8cmになっただけ。

1個目の製作途中でまだ完成していない。

カッターで合板を切ろうとしたのが... 右手が腱鞘炎ぎみ。

とりあえずここまで完成。

tag3.JPG










写りが悪い...



特に欲しかった訳ではないが、たまたま emachines N2242 という 古いパソコンを落札。

本体、送料、決済手数料含め 合計3,108円。

はじめに電源とHDDアクセスLEDを 青色LED に交換。

あまっていた IDEの40GのHDDを増設。

hpのパソコンから取り外したDVDコンボドライブに換装。

メモリーは 512MB に増設してあった。

キーボードは分解して中性洗剤で洗った。(やはり中古は気持ちが悪い)

マウスはアルコール消毒。

6ccefbf4.jpeg












、「びぶ朗」で測定しようとマイク端子のプラグインパワーのタイプを調べたら、 IBM のパソコンと同じ Rch(RING)のみ電源供給。

マイクアンプを追加して測定。

「びぶ朗」測定結果

5e9e58bf.jpeg







マイクブーストなしでもかなり大きな音。

マイクアンプ分増幅は余計だった。
カウンター
カレンダー
02 2026/03 04
S M T W T F S
1 2 3 4 5 6 7
8 9 10 11 12 13 14
15 16 17 18 19 20 21
22 23 24 25 26 27 28
29 30 31
最新トラックバック
最新コメント
無題(返信済)
(05/02)
(08/13)
プロフィール
HN:
sho
性別:
男性
ブログ内検索
バーコード
アクセス解析
"sho" WROTE ALL ARTICLES.
PRODUCED BY SHINOBI.JP @ SAMURAI FACTORY INC.
忍者ブログ [PR]